Цветомузыка своими руками – что может быть приятней и интересней для радиолюбителя, ведь собрать ее несложно, имея хорошую схему.
В современной радиотехнике существует огромное разнообразие радиоэлементов и светодиодов, преимущество которых трудно подвергнуть сомнению. Большой диапазон цветов, яркий и насыщенный свет, высокая скорость срабатывания различных элементов, низкое потребление энергии. Этот список достоинств можно продолжать бесконечно.
Принцип работы цветомузыки: светодиоды, собранные по схеме, моргают от имеющегося источника звука (это может быть плеер или магнитола и колонки) с определенной частотой.
Преимущества использования светодиодов перед используемыми ранее в ЦМУ:
- световая насыщенность света и обширный цветовой диапазон;
- хорошая скорость;
- малая энергоемкость.
Простейшие схемы
Простая цветомузыка, которую можно собрать, имеет один светодиод, питается от источника постоянного тока напряжением 6–12 В.


Можно собрать вышеприведенную схему, используя светодиодную ленту и подобрав необходимый транзистор. Недостатком является то, что существует зависимость частоты мигания светодиодов от уровня звука. Другими словами, полноценный эффект можно наблюдать только при одном уровне звучания. Если снизить громкость, то будет редкое мигание, а при повышении громкости останется постоянное свечение.
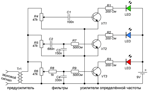
Убрать этот недостаток можно при помощи трехканального преобразователя звука. Ниже приведена простейшая схема, собрать ее своими руками на транзисторах несложно.


Для данной схемы необходим источник питания на 9 вольт, который позволит светиться светодиодам в каналах. Чтобы собрать три усилительных каскада, понадобятся транзисторы КТ315 (аналог КТ3102). В качестве нагрузки используются разноцветные светодиоды. Для усиления использован понижающий трансформатор. Резисторы выполняют функцию регулировки вспышек светодиодов. В схеме стоят фильтры для пропускания частот.
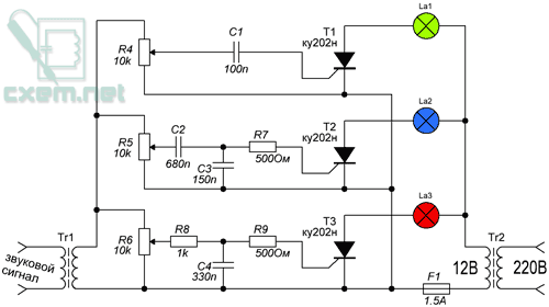
Можно улучшить схему. Для этого надо добавить яркость лампочками накаливания на 12 В. Понадобятся тиристоры управления. Все устройство необходимо запитать от трансформатора. По такой наипростейшей схеме можно уже работать. Цветомузыка на тиристорах может быть собрана даже начинающим радиотехником.


Как сделать цветомузыку на светодиодах своими руками? Первое, что необходимо сделать – это подобрать электрическую схему.
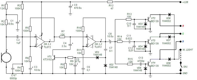
Ниже приведена схема светомузыки с RGB-лентой. Для подобной установки необходим источник питания на 12 вольт. Она может работать в двух режимах: как светильник и как цветомузыка. Режим выбирается переключателем, установленным на плате.


Этапы изготовления
Необходимо сделать печатную плату. Для этого нужно взять фольгированный стеклотекстолит размерами 50 х 90 мм и толщиной 0,5 мм. Процесс изготовления платы состоит из нескольких этапов:
- подготовка фольгированного текстолита;
- сверление отверстий под детали;
- нанесение дорожек;
- травление.


Плата готова, комплектующие закуплены. Теперь начинается самый ответственный момент – распайка радиоэлементов. От того, как аккуратно они будут установлены и запаяны, будет зависеть окончательный результат.


Собираем нашу печатную плату с напаянными на ней компонентами вот в такой доступный плафон.


Краткое описание радиоэлементов
Радиоэлементы для электрической схемы вполне доступны, приобрести их в ближайшем магазине электротоваров не составит труда.
Для цветомузыкального сопровождения подойдут проволочные резисторы мощностью 0,25–0,125 Вт. Величину сопротивления всегда можно определить по цветным полоскам на корпусе, зная порядок их нанесения. Подстроечные резисторы бывают как отечественные, так и импортные.
Конденсаторы, выпускаемые промышленностью, делятся на оксидные и электролитические. Подобрать нужные не составит труда, проделав элементарные расчеты. Некоторые оксидные конденсаторы могут иметь полярность, которую необходимо соблюдать при монтаже.
Диодный мост можно взять уже готовый, но если его нет, то выпрямительный мост несложно собрать, используя диоды серии КД или 1N4007. Светодиоды берутся обычные, с разноцветным свечением. Использование cветодиодных RGB-лент – перспективное направление в радиоэлектронике.


Возможность сборки цветомузыкальной приставки для автомобиля
Если получилось порадовать цветомузыкой из светодиодной ленты, сделанной своими руками, то подобную установку со встроенной магнитолой можно изготовить для автомобиля. Ее легко собрать и быстро настроить. Предлагается разместить приставку в пластиковом корпусе, который можно купить в отделе электрорадиотехники. Установка надежно защищена от влаги и пыли. Ее несложно установить за приборной панелью автомобиля.
Также подобный корпус можно изготовить самостоятельно, используя оргстекло.
Подбираются пластины нужных габаритов, в первой из деталей делаются два отверстия (для питания), зашкуриваются все детали. Собираем все с помощью термопистолета.
Отличный световой эффект достигается, если использовать разноцветную (RGB) ленту.
Вывод
Известная поговорка «не боги горшки обжигают» остается актуальной и в наши дни. Разнообразный ассортимент электронных компонентов дает народным умельцам широкий простор для фантазии. Цветомузыка на светодиодах, сделанная своими руками, – это одно из проявлений безграничного творчества.